成全在线观看免费完整的,成全影视大全免费追剧大全,成全视频高清免费播放电视剧好剧,成全在线观看免费完整,成全在线观看高清全集,成全动漫视频在线观看完整版动画

×

打開微信,掃一掃二維碼
訂閱我們的微信公眾號

首頁 錦天城概況 黨建工作 專業領域 行業領域 專業人員 全球網絡 新聞資訊 出版刊物 加入我們 聯系我們 訂閱下載 CN EN JP
首頁 > 出版刊物 > 專業文章 > 從《校外培訓行政處罰暫行辦法》的頒布,淺談教育法律服務業務機會

從《校外培訓行政處罰暫行辦法》的頒布,淺談教育法律服務業務機會

作者:何周 姚娟 2023-09-18
[摘要]2023年9月13日,教育部頒布《校外培訓行政處罰暫行辦法》(自2023年10月15日起施行),要求嚴查校外培訓違法行為。

2023年9月13日,教育部頒布《校外培訓行政處罰暫行辦法》(自2023年10月15日起施行),要求嚴查校外培訓違法行為。深圳市教育局于9月4日發布了《關于遴選校外培訓機構監管法律顧問服務承辦律師事務所的公告》,聘請律師協助教育局開展校外培訓機構監管工作。可見,主管部門已提前開始未雨綢繆,為后續執法工作招兵買馬。下面就《校外培訓行政處罰暫行辦法》(以下簡稱《辦法》),與大家探討教育法律服務的業務機會。


一、 《辦法》主要講了哪些內容?


《辦法》設有總則、實施機關、管轄和適用、違法行為和法律責任、處罰程序和執行、執法監督、附則等六章,共有四十四條。《辦法》主要內容包括:


(一)明確適用對象,不區分學科類與非學科類培訓。《辦法》適用于自然人、法人或者其他組織面向社會招收3周歲以上學齡前兒童、中小學生開展校外培訓活動。值得注意的是,該條規定不限于屬于“法人或者其他組織”的培訓機構,還包括“自然人”。


(二)劃定管轄權限,解決以往相關部門推諉的問題。《辦法》承繼了《行政處罰法》關于行政處罰的管轄相關規定,管轄分為地域管轄、專屬管轄、共同管轄、指定管轄,并對管轄權的移送問題作出了清晰的規定。


(三)處罰違法行為,確保責任主體明確、權責清晰。《辦法》明確了校外培訓行政處罰的實施機關,如校外培訓主管部門、綜合行政執法部門、鄉鎮人民政府或街道辦事處等;同時,明確了責任主體包括違法開展校外培訓的自然人、法人或者其他組織及相關人員,還包括提供辦學場所的“出租方”以及提供網絡會議、直播平臺等的“服務提供商”。


(四)明確處罰程序,嚴格規范行政處罰的執法行為。《辦法》結合校外培訓執法實際,明確立案、結案標準、調查職權、聽證告知情形、不得作出決定情形、處罰送達、強制執行等。同時,明確了主管部門相關責任人員超越職權、濫用職權、徇私舞弊、玩忽職守情形的法律責任。


二、《辦法》可提供哪些業務機會?


就服務對象而言,主要有兩類:一是校外培訓行政處罰的實施機關(“執法部門”);二是開展培訓活動的自然人、法人或者其他組織(以下統稱“培訓主體”)。


(一)執法部門


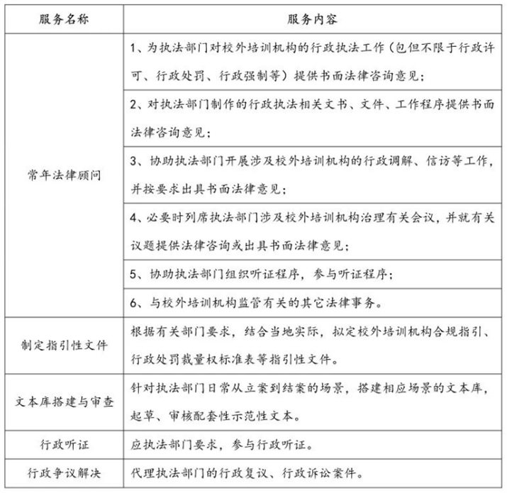
根據《辦法》規定,執法部門包括主管部門、綜合行政執法部門、鄉鎮人民政府或街道辦事處。就前述執法部門,律師可以按照國家“雙減”政策等文件精神,根據當地實際,協助執法部門開展校外培訓機構監管工作,包括但不限于:


image.png


(二)培訓主體


如上文所述,執法部門可對違法的培訓主體依法處罰。故,無論是個人還是機構,一旦違法違規開展校外培訓活動的,均難逃處罰。尤其是開展隱形變異的學科類培訓、未取得辦學許可證的非學科培訓等培訓主體,應權衡違法成本與守法成本的問題,思考如何配合執法部門的調查工作等問題。因此,除了常年法律顧問服務、民事訴訟服務外,律師可以為培訓主體提供相應的法律服務,包括但不限于:


image.png


三、上述法律服務需具備哪些專業能力?


為執法部門、培訓主體提供教育法律服務時,可以從以下幾個方面提升專業素養,強化專業能力:


(一) 清楚校外培訓機構的功能定位。“雙減”政策從堅持以人民為中心發展理念和堅持教育的公益屬性角度,厘清了學校教育和校外培訓的關系,校外培訓是學校教育的補充。同時,校外培訓機構應堅持民辦教育的公益屬性,不能淪為資本運作的工具。


(二) 熟悉校外培訓機構的監管要求。自“雙減”政策頒布以來,國家層面的配套性政策文件陸續發布,各地也在同步修法、立法,涉及的文件較多。律師在熟悉政策規定基礎上,可就地方性規定與《辦法》的銜接問題,為有關部門提供修法建議或意見;或者綜合立法本意,對相關規定進行解讀,便于有關部門對相關行為準確定性,依法裁量。


(三) 準確把握有關部門的執法尺度。培訓主體從戰略規劃層面擬實施相關行為時,律師可結合以往處罰案例,提示培訓主體法律風險,便于培訓主體作出理性的決策。對于培訓主體現存的違法行為,律師可幫助培訓主體識別法律風險,抓準內部整改重點,提供整改思路與方案,協助培訓主體逐步實現合規。


欢迎光临: 宁德市| 长宁区| 景德镇市| 马龙县| 北海市| 奉新县| 华安县| 吕梁市| 宜州市| 垣曲县| 田阳县| 临西县| 资阳市| 蚌埠市| 凤翔县| 平舆县| 平定县| 雷州市| 陆丰市| 陈巴尔虎旗| 台中县| 保靖县| 昌平区| 新邵县| 德钦县| 玉环县| 罗江县| 伊宁县| 临湘市| 射洪县| 丽江市| 佛教| 阜阳市| 临清市| 日土县| 深州市| 五指山市| 历史| 舒城县| 都昌县| 简阳市|